まえさわ苑折居館
心からのケアと家庭的な環境の中で、安らぎの時間をお作りいたします。

-
■特別養護老人ホームまえさわ苑折居館定員29人
-
■グループホームまえさわ苑折居館定員9人
-
■建築面積/延床面欄1,288.29㎡/1,781.07㎡
-
■特別養護老人ホーム介護保険法に足める介護認定された要介護3~5の方が入所の対象となります。
-

まえさわ苑折居館 概要
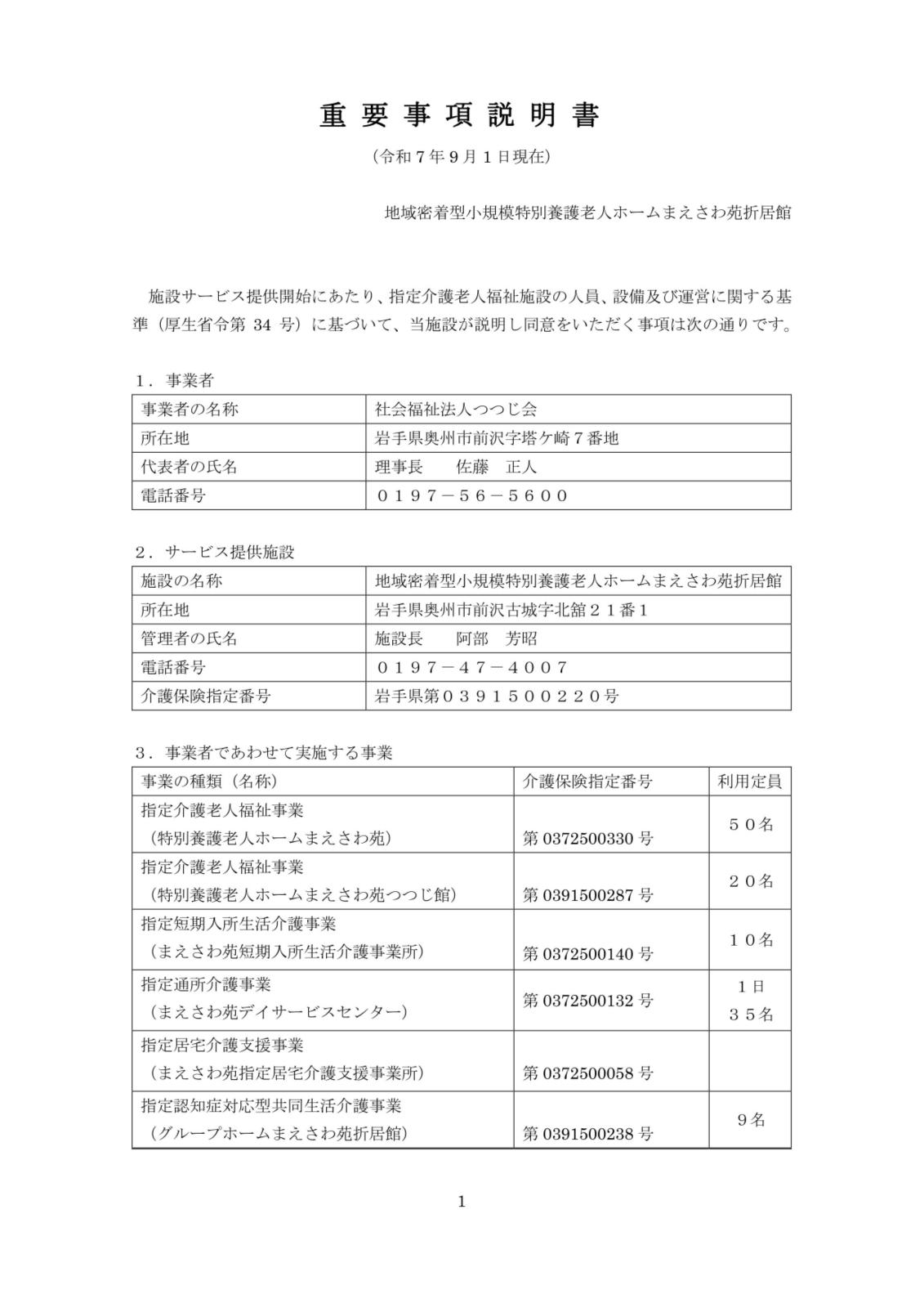
重要事項説明書
まえさわ苑折居館 地図
特養 居室
特養 共同生活室
特養 浴室
機械浴室
グループホーム 居室
グループホーム 浴室
グループホーム 共同生活室
会議室
ホール
エレベーター
まえさわ苑折居館 内観
社会福祉法人つつじ会
特別養護老人ホーム
まえさわ苑折居館
特別養護老人ホーム
まえさわ苑折居館
〒029-4201 奥州市前沢古城字北舘21番地1
TEL 0197-47-4007
FAX 0197-47-4008


メニュー
メニュー



